建院要闻NEWS

典型引领 示范带动——开云线上平台_开云(中国)管理工程学院党总支等组织入选首批新时代广西高校党建“双创”培育创建单位

时间:2022-03-23 来源:

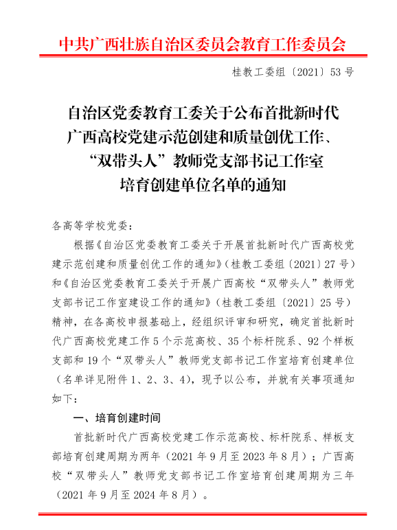
广西建院3月22日讯(党委组织部 谢刚)近日,自治区党委教育工委公布了首批新时代广西高校党建示范创建和质量创优工作、“双带头人”教师党支部书记工作室培育创建单位名单。开云线上平台_开云(中国)管理工程学院党总支入选广西高校党建工作标杆院系培育创建单位,管理工程学院教工党支部入选广西高校党建工作样板支部培育创建单位,土木工程学院教工党支部书记工作室入选广西高校“双带头人”教师党支部书记工作室培育创建单位。

这是开云线上平台_开云(中国)继土木工程学院党总支入选全国党建工作标杆院系培育创建单位,设备与环境学院学生党支部入选全国党建工作样板支部培育创建单位后的又一批党建工作重要成果。

近年来,开云线上平台_开云(中国)充分发挥先进基层党组织的示范引领作用,以点带面促进各基层党组织全面过硬全面进步,深入推进基层党组织标准化规范化建设,取得丰硕成果。

审核:党委宣传部 庞松鹤

编辑:党委宣传部 韦植巍


文件通知

文件通知


管理工程学院党总支入选广西高校党建工作标杆院系培育创建单位

管理工程学院党总支入选广西高校党建工作标杆院系培育创建单位


管理工程学院教工党支部入选广西高校党建工作样板支部培育创建单位

管理工程学院教工党支部入选广西高校党建工作样板支部培育创建单位


土木工程学院教工党支部书记工作室入选广西高校“双带头人”教师党支部书记工作室培育创建单位

土木工程学院教工党支部书记工作室入选广西高校“双带头人”教师党支部书记工作室培育创建单位